
Con l’aiuto di un primo rendering 3D, il nostro team di esperti ha progettato insieme a questi clienti diverse innovative soluzioni salvaspazio per arredare degli ambienti dove anche pochi centimetri di spazio recuperati potevano fare la differenza.
1° Progetto: Divisione d’ambiente e arredamento di una camera da letto per due
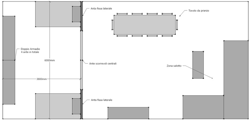
Partiamo con l’illustrarvi il primo progetto di divisione di un ampia taverna per ricavarvi una camera da letto per due e un salotto.
Una volta trovata la soluzione ideale per trasformare entrambe le stanze in ambienti accoglienti e funzionali, siamo passati alla fase operativa di realizzazione dei mobili d’arredo.
Il lavoro è partito con la realizzazione di una parete scorrevole per suddividere la zona in due ambienti separati. Si è scelto di utilizzare le pareti Shoji perché risultano essere meno ingombranti di un muro classico, pur essendo estremamente robusti perché realizzati in legno di faggio massello. Inoltre, non ostacolano il passaggio della luce negli ambienti grazie al rivestimento in carta di riso, un materiale leggero e traslucido.
Questa soluzione dal design particolare e moderno ci ha permesso di salvaguardare più spazio possibile e dare un senso di maggiore ampiezza agli ambienti grazie al passaggio della luce filtrata attraverso la parete.

Entrando più nel dettaglio, questa parete divisoria era composta da 4 ante Shoji così composti: 2 laterali fisse e 2 porte scorrevoli al centro. Per quest’ultime due ante è stato realizzato un sistema di scorrimento dall’alto con una binaristica metallica ricoperta da una veletta in legno che andava da parete a parete, creando uniformità.
Questa soluzione ha permesso di creare così un passaggio centrale totalmente libero da impedimenti a pavimento.

Le due ante centrali quando complanari, come in questo caso, vengono realizzati in modo da combaciare perfettamente al centro e grazie a una chiusura maschio e femmina per evitare il passaggio di luce quando vengono chiuse. Inoltre, lo scorrimento delle due ante centrali in esterno a quelle fisse, da un unico lato rispetto a queste, ha fatto si che dall’altro lato fosse possibile posizionare due futuri letti giapponesi.
Tutte le ante Shoji di questa parete divisoria sono state rivestite con carta di riso giapponese tra due pannelli plexiglass per garantire l’isolamento acustico e termico della stanza. Normalmente questo è possibile con ante di spessore di 32 mm. Infine, sono state completate con una bacchettatura bifacciale ovvero su entrambi i lati, e maniglie a scasso direttamente nel legno per non creare interruzioni della linea di questo design pulito e minimalista.

Per l’arredamento della doppia camera da letto di circa 20 mq sono stati realizzati mobili su misura in legno di faggio con finitura all'acqua trasparente in grado di donare luminosità all’intera stanza. La stessa finitura è stata utilizzata per tutto il progetto di arredo.
Il modello di letto realizzato per cliente è stato il nostro letto giapponese Aiko dal design minimalista e poco ingombrante.

Per completare lo stile zen di questi letti, sono stati realizzati due comodini dotati di piccole ruote nascoste per essere facilmente spostati sotto il letto di giorno consentendo di recuperare ancora più spazio.

L’armadiatura dei due ragazzi è stata composta realizzando due Armadi Shoji e unendoli con speciali viti filettate in modo da consentire in un futuro di poterli disgiungere e rendere indipendenti. L’armadiatura così completata è stata posizionata in fondo alla nuova camera, sul muro opposto alla parete divisoria ed è stata completata con 4 ante Shoji in carta di riso per riprendere il design delle pareti scorrevoli e creare un notevole effetto scenico.
Data la sua larghezza di 450 cm totali, l’interno armadio è risultato essere molto capiente. Per suddividerne ordinatamente lo spazio sono state inserite due cassettiere da interno con cassetti a chiusura ammortizzata, due colonne attrezzate, ripiani e bastoni appendiabiti aggiuntivi.
Infine, l’aggiunta delle maniglie Quadro in colore nero è stata pensata appositamente per donare un tocco di eleganza all’intero progetto.

2° Progetto: Arredamento di una camera da letto con mobili salvaspazio
Questo progetto è stato pensato e realizzato per rispondere alla necessità di un nostro cliente che voleva recuperare e sfruttare al meglio lo spazio nella sua camera da letto.
Seguendo l’idea iniziale del cliente di recuperare l’angolo cieco della sua camera da utilizzare come cabina armadio e dove aveva già installato una scaffalatura sporgente, abbiamo progettato una parete scorrevole con montaggio inclinato tra i punti A e B suddivisa in due parti distinte (vedi foto sotto).

Nella parte di destra abbiamo collocato due ante scorrevoli terra-soffitto che hanno creato l’accesso alla cabina, mentre nella parte di sinistra abbiamo creato una prima parete in legno fissa e alta circa 120 cm per permettere di appoggiarvi il letto senza impedire l’accesso all'armadio.
Sopra a questa zona abbiamo infine posizionato altre due ante scorrevoli con carta di riso, che hanno dato luminosità all’interno della cabina armadio e uniformato il progetto di arredo. L’aggiunta di una colonna in legno per separare le due parti delle parete inclinata ha dato robustezza a tutta la parete divisoria.

L’idea iniziale del cliente si è rivelata dunque vincente nell’intero progetto poiché il posizionamento leggermente inclinato del letto ha permesso di girarvi attorno agevolmente e recuperare spazio in camera.
Una volta dato il nuovo look alla camera, al cliente abbiamo proposto il nostro Letto Giapponese Ultra poiché si tratta di un letto compatto e robusto dalle linee pulite. Questo letto era molto ideale per la stanza del cliente perché il suo design particolare conferisce leggerezza alla struttura rendendola poco ingombrante e dunque adatto ad ambienti piccoli.

Vai al prodotto Letto Ultra
Sia il letto che la parete inclinata sono stati completati con una finitura all’acqua ecologica in colore noce caffè in quanto creava un effetto di contrasto con il bianco della carta di riso, risaltandone la bellezza della sua filigrana.
Poichè sono i dettagli a fare la differenza in un progetto di arredo su misura, in Arpel non lasciamo nulla al caso. Ad esempio, abbiamo realizzato degli scassi precisi per i battiscopa per evitare di dover operare modifiche al pavimento esistente. Questa operazione viene eseguita ogni qual volta realizziamo pareti divisorie su misura.

Vuoi arredare anche tu la tua casa con mobili su misura?
Come avrai potuto vedere, realizziamo mobili e arredamenti su misura con materiali di prima qualità e uno studio approfondito sul design e la disposizione degli elementi di arredo. Le nostre produzioni vengono curate nei minimi particolari, sia nei dettagli che nelle finiture, per creare arredamenti con personalizzazione a 360°.
Offriamo un servizio completo in ogni aspetto, dalla progettazione in base ai tuoi gusti e desideri, fino alla consegna puntuale della merce direttamente a casa tua.
Scopri i nostri mobili in stile giapponese e arreda la tua casa con un tocco di unicità. Tra le nostre proposte puoi trovare ad esempio:
- cabine armadio su misura per risolvere problemi di spazio o muri irregolari;
- armadi a muro per recuperare piccole nicchie rimaste inutilizzate;
- letti e comodini in legno massello che mescolano elementi della tradizione giapponese con elementi moderni per creare prodotti funzionali dal design ricercato.
Parlaci del tuo progetto usando il form di contatto o inviandoci una mail a info @ arpel.eu.
Saremo lieti di aiutarti e proporti la soluzione personalizzata più adatta a te. Una volta stabilito il progetto da realizzare, riceverai comodamente a casa una campionatura selezionata delle nostre carte di riso e colori del legno, così potrai effettuare una scelta sicura e consapevole.